CODINGCLASSEURS WEKA ★ Comment exploiter toutes les ressources et augmenter les performances de votre AMSTRAD CPC ★

8/5.4.2 - La structure logicielleCoding Classeurs Weka
8/5.4.2 - La structure logicielle

I  - Conseils de base

Le Minitel est un outil de communication relativement performant et peu onéreux lorsqu'il est utilisé intelligemment tant pour les loisirs que pour les renseignements utiles. Il possède, de plus, un attrait mystérieux qui en fait plus qu'un objet : nombre d'utilisateurs ont l'impression de dialoguer avec un objet vivant.

La qualité de votre service devra préserver cet aspect par une présentation graphique agréable : animation, utilisation de couleurs (qui se traduiront par des niveaux de gris sur un Minitel noir et blanc).

Le Minitel présente par contre le défaut d'être lent. Les écrans ne devront pas durer plus de quelques secondes sous peine de lasser l'utilisateur qui ne consultera plus votre serveur. Une seule page pourra prendre quelque temps, mais elle ne devra pas réapparaître iors de la suite de la consultation {ce sera la page de présentation du serveur). L'utilisation abusive des couleurs et des caractères graphiques allonge considérablement les temps d'affichage, aussi ne les utilisera-t-on qu'à bon escient.
Beaucoup d'utilisateurs risquent de se lasser si vos pages de présentation ne sont pas renouvelées de temps à autre. Vous pourrez même ajouter de nouveaux services et éliminer ceux qui ne sont plus ou peu consultés.
En résumé : rapidité, originalité et nouveautés sont appréciées par les utilisateurs du Minitel. Vous pourrez modifier à votre gré le logiciel que nous vous proposons pour le rendre plus personnel et attractif.

II  - Organisation du serveur

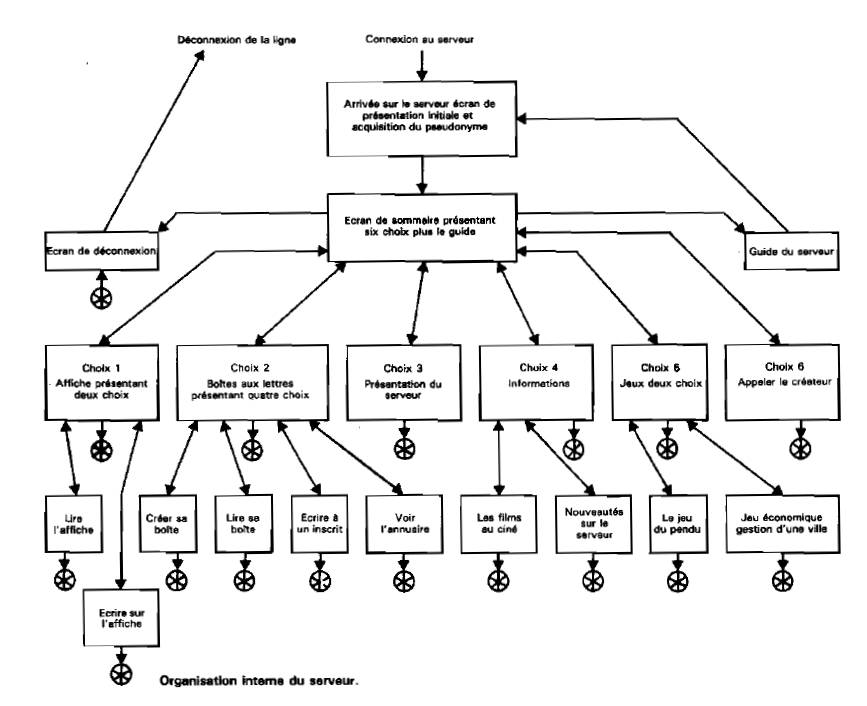
La structure logicielle d'un serveur dépend avant toute chose de son organisation. Nous choisirons une organisation de type arborescente, qui s'adapte très bien aux structures de choix disponibles dans un service.

Présentée simplement, l'arborescence est une structure logicielle ressemblant à un arbre (l'arbre généalogique en est un exemple). Lorsque l'on se trouve à un certain niveau de l'arbre, nous pouvons atteindre un autre niveau situé plus bas si le choix en est permis, ou remonter au niveau précédent (celui d'où l'on vient), sauf si l'on se trouvait au niveau initial bien sûr.

L'arborescence se remarque à partir de l'écran de sommaire qui permet de descendre vers six niveaux différents. A partir de certains de ces niveaux, nous pouvons descendre vers un niveau inférieur ou remonter au sommaire.

Une seule exception à l'arborescence, la déconnexion du serveur (représentée par une étoile entourée d'un cercle qu'il faut traiter comme un choix à part et qui mène à l'attente d'une nouvelle connexion – le serveur est en veille).

Toute création d'un serveur commencera donc par la définition des services proposés puis par leur agencement.
L'écran de présentation

Nous trouvons d'abord dans cet exemple la connexion au serveur qui interviendra dès le premier coup de sonnerie reçu.
Il sera proposé au correspondant un écran de présentation qui pourra être animé au mieux pour retenir son attention. Cet écran n'apparaîtra qu'une fois dans la consultation et pourra être renouvelé régulièrement : c'est lui qui présente votre serveur, donc, qui le met en valeur. Le nom ou pseudonyme de votre correspondant pourra éventuellement être demandé pour le reconnaître dans la suite de la consultation.

L'écran de sommaire

C'est l'écran par lequel l'utilisateur devra passer souvent pour se « promener » dans le serveur. Nous proposons ici six choix, mais vous pourrez modifier ce nombre selon votre imagination dans les services proposés. Il est à remarquer que plus il y aura de choix, plus la page sera longue à afficher, et plus l'utilisateur devra réfléchir à la signification de ceux-ci. Un maximum de neuf choix est conseillé. Un choix supplémentaire sera le guide.

Le guide

Votre serveur pourra proposer un guide (mais ce n'est pas obligatoire) qui aiguillera votre correspondant sur certains « trucs » (fonctions spéciales) ou certaines recommandations (utilisation des boîtes aux lettres, particularités de certains jeux, ... etc.).
L'affiche

Nous avons choisi de proposer « deux murs » permettant à chacun de laisser un message de deux lignes ou de lire tous les messages déjà écrits. Le nombre de messages sera limité à seize et le message le plus ancien sera éliminé lorsque l'on écrira un nouveau message. La séparation des différents messages s'effectuera par une différence de couleur de fond.

Les boîtes aux lettres

Ce choix permettra d'utiliser ce que l'on appelle une boîte aux lettres électronique. Vous pourrez limiter le nombre d'utilisateurs de ces boîtes aux lettres en effectuant des restrictions de création (vos meilleurs amis, vos collègues...).

Dans le choix Créer sa boîte pourront être demandées les coordonnées exactes de l'usager, que vous recontacterez pour vérification, puis pour qui vous ouvrirez la boite aux lettres. Il sera nécessaire de limiter le nombre des inscrits et si vous ne possédez qu'un lecteur de disquette ; par contre, si vous possédez un lecteur de disquette supplémentaire de grande capacité (700 Ko), vous pourrez laisser les utilisateurs du Minitel s'inscrire eux-mêmes, vous effacerez périodiquement des boîtes non utilisées depuis un certain temps.
Le choix Ecrire à un inscrit permettra de laisser des messages dans une boîte aux lettres ouverte à un nom existant.
Si vous êtes inscrit, vous pourrez lire les messages reçus grâce au choix Lire sa boîte. Le nombre de messages dans chaque boîte aux lettres sera limité par exemple à trois messages de 255 caractères (ce qui fait un peu plus de six lignes sur un écran de Minitel Ml). Un mot de passe sera nécessaire pour lire une boîte aux lettres afin d'assurer la confidentialité des messages.

L'annuaire permettra de connaître les noms des inscrits en boîte aux lettres.

Présentation du serveur

Vous pourrez grâce à ce choix informer l'utilisateur sur l'organisation matérielle de votre serveur, sur le logiciel, des trucs d'utilisation...
Informations

Dans cette rubrique, vous pourrez par exemple présenter les derniers films à l'affiche du cinéma du quartier ainsi que leur critique. Vous pourrez ajouter une rubrique présentant les dernières nouveautés en matière de service télématique, et notamment sur votre serveur.
Les informations contenues dans cette rubrique devront être facilement modifiables par vous-même, et souvent modifiées pour que ce choix ne soit pas délaissé.

Les jeux

Ce choix même, s'il vous paraît futile et peu intéressant à cause de la lenteur d'affichage d'un écran Minitel (n'espérez pas transposer votre jeu d'arcade favori de votre CPC sur le serveur), se doit d'être présent afin de délasser l'utilisateur et lui montrer votre originalité en matière de jeu et de graphisme.

Cette rubrique comportera ici sur notre serveur deux jeux dont un jeu classique de pendu et un jeu économique vous permettant de gérer la population d'une ville. Vous pourrez au gré de votre imagination proposer autant de jeux que vous le désirez. Nous vous conseillons un jeu nouveau tous les deux mois environ, ainsi que l'épuration de jeux délaissés. Pourquoi ne pas proposer de jeu primé si vous désirez une fréquentation assidue.

Appel du maître

Sur votre serveur, vous serez considéré bien souvent, et surtout par les nouveaux utilisateurs, comme le maître momentané du Minitel par la personne connectée {un nom presque magique et très souvent utilisé : SYSOP qui est la contration de SYStem OPérator). Vous ne décevrez pas l'usager si, lorsqu'il entrera dans cette rubrique, vous répondez présent et engagez un dialogue {bien souvent enrichissant : critiques, idées nouvelles, trucs techniques, ...). Vous serez peut-être surpris de constater que cette rubrique sera presque systématiquement utilisée à chaque appel, ce qui rendra votre serveur plus convivial.
Pensez tout de même à laisser un message d'excuse au cas où vous vous absentez.

Ecran de déconnexion

Le logiciel devra détecter la frappe sur la touche CONNEXION/FIN du Minitel et présentera une page avant ia déconnexiont totale qui invitera l'utilisateur à revenir consulter votre serveur.

III - Restrictions d'utilisation

La structure matérielle que nous utilisons pour réaliser notre serveur ne nous permet pas de mémoriser une touche à la volée, aussi il vous faudra prévenir l'utilisateur (dans le guide ou la rubrique informations) pour qu'il attende la fin de l'affichage d'une page avant d'effectuer son choix, sous peine de ne pas être pris en compte. Cette restriction ne sera pas contraignante dans la mesure où vos pages seront rapides. Elle sera de plus compensée par la validation immédiate du choix (l'utilisateur ne sera pas obligé de frapper la touche de son Minitel).

Page précédente : 8/5.4.1 - La structure matérielle
Je participe au site:

» Vous avez remarqué une erreur dans ce texte ?
» Aidez-nous à améliorer cette page : en nous contactant via le forum ou par email.

CPCrulez[Content Management System] v8.732-desktop/c
Page créée en 710 millisecondes et consultée 1565 fois

L'Amstrad CPC est une machine 8 bits à base d'un Z80 à 4MHz. Le premier de la gamme fut le CPC 464 en 1984, équipé d'un lecteur de cassettes intégré il se plaçait en concurrent  du Commodore C64 beaucoup plus compliqué à utiliser et plus cher. Ce fut un réel succès et sorti cette même années le CPC 664 équipé d'un lecteur de disquettes trois pouces intégré. Sa vie fut de courte durée puisqu'en 1985 il fut remplacé par le CPC 6128 qui était plus compact, plus soigné et surtout qui avait 128Ko de RAM au lieu de 64Ko.