HARDWAREMONTAGES ★ Für alle Fälle ★

Elektronische Band-Endabschaltung für den CPC 464Hardware Montages
★ Ce texte vous est présenté dans sa version originale ★ 
 ★ This text is presented to you in its original version ★ 
 ★ Este texto se presenta en su versión original ★ 
 ★ Dieser Text wird in seiner Originalfassung präsentiert ★ 

Was tun, wenn die Bedienungsanleitung nicht weiterhilft? -An dieser Stelle erhalten Sie Tips für ganz alltägliche Situationen

Elektronische Band-Endabschaltung für den CPC 464

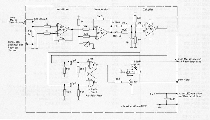
Der im Schneider-Computer CPC 464 eingebaute Kassetten-Rekorder hat beim schnellen Vor- und Rücklauf keine Endabschaltung. Am Bandende angekommen, dreht sich der Motor weiter, was zu einem erhöhten Verschleiß des Antriebsriemens führt. Außerdem quietscht der Riemen dann.

Die nachfolgende Schaltung hebt diesen Nachteil auf. Da der Motor am Bandende einen höheren Strom aufnimmt, normal circa 150 Milliampère, am Bandende circa 300 Milliampère, wird dies in der Schaltung genutzt. Der erste Operationsverstärker erhöht die am 0,5-0hm-widerstand abfallende Spannung von circa 150 Millivolt bei 300 Milli-ampère auf etwa 5 Volt. Der zweite Operationsverstärker ist als Komperator geschaltet. Die Schaltschwelle wird mit dem Trimmer eingestellt. Die Einstellung erfolgt am besten, wenn das Band im schnellen Vorlauf am Ende angekommen ist, da der Motor in diesem Fall oft noch etwas dreht. Der dritte Operationsverstärker ist ein Zeitglied. Der Motor wird nach ca. 2 bis 3 Sekunden abgeschaltet (Veränderungen sind mit dem Kondensator möglich, der in dieser Schaltung 10 µF hat). Außerdem werden hier kurze Störspannungsspitzen unterdrückt. Das Zeitglied setzt ein RS-Flip-Flop, das über ein Relais den Motor abschaltet. Das Flip-Flop wird immer dann zurückgesetzt, wenn der Motor des Rekorders mit Spannung versorgt werden soll, also wenn der Vor- oder Rücklauf betätigt wird, oder wenn der Rechner Daten anfordert (den Motor einschaltet).

Die Spannungsversorgung für die kleine Zusatzplatine kann von der Rekorderplatine abgenommen werden. Am besten dort, wo die LED für die Funktionsanzeige angeschlossen ist. Die LED der Zusatzplatine zeigt an, wenn der Rekorder betriebsbereit ist. Der Motor wird nur noch an die Zusatzplatine angeschlossen.

Der Preis für das Material liegt unter zwanzig Mark. Die Platine kann außerdem vom Autor zum Selbstkosten-Preis von fünf Mark bezogen werden inklusive Bestückungs- und Schaltplan:

img/7/Elektronische_Band-Endabschaltung1.jpg

★ PUBLISHER: Mein Home-Computer
★ YEAR: 1985
★ AUTHOR(S): ???
 



★ AMSTRAD CPC ★ A voir aussi sur CPCrulez , les sujets suivants pourront vous intéresser...

Lien(s):
» Hardware » Book Montages Extension Peripheriques du CPC 02 : Le CPC 464
» Hardware » Informatique pratique - Un banc d'essai pour vos piles (Science&Vie)
» Hardware » Peritel Avec Alimentation 12v (CPC Revue)
» Hardware » DIY Expansion Romboard with Edge Konnector
» Hardware » Montage Drive - CPC 6128 Plus - Changer 3 Pouces Interne Par un 3 Pouces 5
» Hardware » Un Joy-pad sensitif (Science&Vie)
Je participe au site:

» Vous avez remarqué une erreur dans ce texte ?
» Aidez-nous à améliorer cette page : en nous contactant via le forum ou par email.

CPCrulez[Content Management System] v8.732-desktop/c
Page créée en 094 millisecondes et consultée 1893 fois

L'Amstrad CPC est une machine 8 bits à base d'un Z80 à 4MHz. Le premier de la gamme fut le CPC 464 en 1984, équipé d'un lecteur de cassettes intégré il se plaçait en concurrent  du Commodore C64 beaucoup plus compliqué à utiliser et plus cher. Ce fut un réel succès et sorti cette même années le CPC 664 équipé d'un lecteur de disquettes trois pouces intégré. Sa vie fut de courte durée puisqu'en 1985 il fut remplacé par le CPC 6128 qui était plus compact, plus soigné et surtout qui avait 128Ko de RAM au lieu de 64Ko.