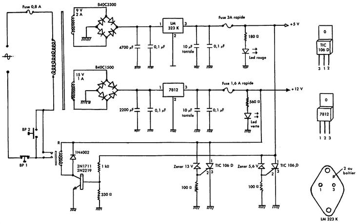
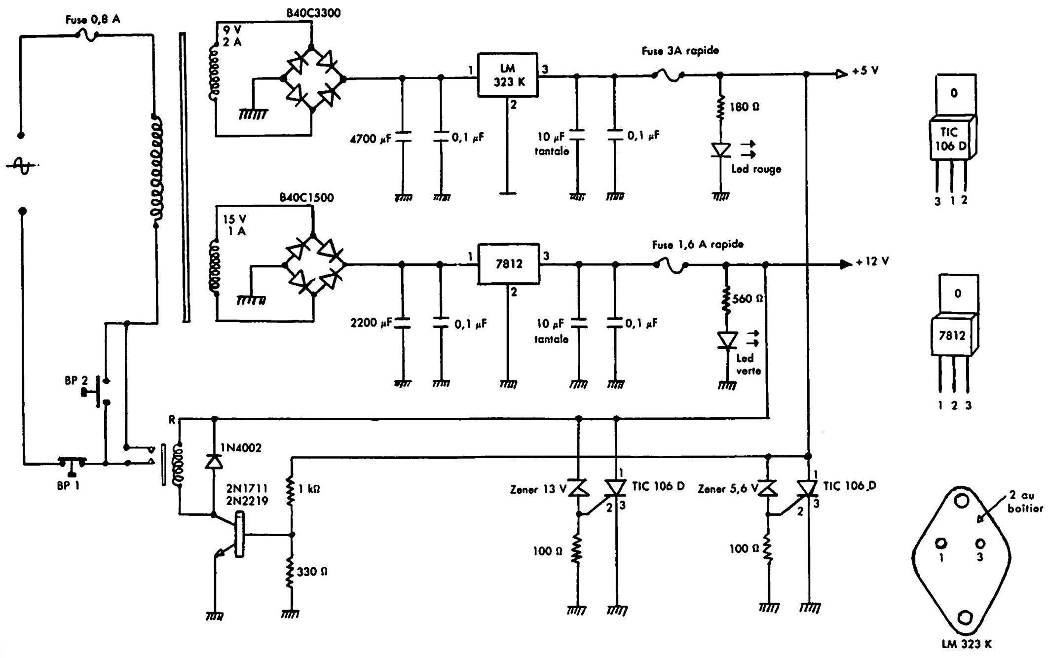
Vous avez un moniteur monochrome, mais vous aimeriez bien avoir la couleur de temps en temps. Seule solution simple et pas chère : la prise PERITEL, bien sûr ! Oui, mais... cela vous oblige à laisser le moniteur AMSTRAD branché puisqu'il contient l'alimentation de votre micro !Deux écrans dont un à proximité du clavier, ce n'est pas l'idéal I Alors, pourquoi ne pas réaliser l'alimentation décrite, simple, sûre et bien protégée en cas d'incident ? Une pression sur BP 2 met le montage sous tension qui est maintenue grâce au contact travail du relais qui a collé. Pour couper, une petite pression sur BP 1. En cas de disparition du 12 volts, du 5 volts (ou des deux I), le transistor se trouvant bloqué, le relais décolle et coupe l'alimentation. A l'opposé, si l'une des tensions devient supérieure à la valeur fixée, le thyristor correspondant met en court-circuit l'alimentation, ce qui fait fondre le fusible (rapide, c'est indispensable I) et met l'alimentation hors tension, le relais n'étant plus alimenté. Cette alimentation est prévue à l'origine pour le CPC 664, mais rien n'empêche de l'utiliser avec le 464. On pourra, dans ce cas, se passer du 12 volts, le relais sera alors relié au + 5 volts (il faudra, dans ce cas, utiliser un relais 6 volts ; ça colle à 5 volts dans la grande majorité des cas). Il vous faudra quand même du 12 volts pour la prise PERITEL ! Bonne bidouille ! NDLR : Il n'a pas été prévu de mylar, le transfo étant monté sur le circuit imprimé, le tracé sera fait en fonction du modèle de transfo disponible. On pourra éventuellement réaliser le tout sur une plaquette de "VEROBOARD". - TR Transfo 220 volts/9 volts 2 A et 15 volts 1 A (à défaut 1 transfo 220/9 et 1 transfo 220/15).
- R Relais 12 volts 1 contact travail (6 volts le cas échéant).
- 1 Pont B40 C 3300
- 1 Pont B40 C 1500
- 1 Régulateur LM 323 K
- 1 Régulateur 7812 ou 2812
- 1 Transistor 2N1711 ou 2N2219 ou équivalent.
- 1 Zener 13 volts BZX 46 C 13
- 1 Zener 5,6 volts BZX 46 C 5,6
- 1 Diode 1N4002
- 2 Thyristors TIC 106 D ou TYN 608 ou équivalent
- 2 Résistances de 100 0 1/4 W (marron, noir, marron)
- 1 Résistance 180 0 1/4 W (marron, gris, marron)
- 1 Résistance 330 8 1/4 W (orange, orange, marron)
- 1 Résistance 560 0 1/4 W (vert, bleu, marron)
- 1 Résistance 1 kfl 1/4 W (marron, noir , rouge)
- 4 Condensateurs MKH 0,1 pF
- 1 Condensateur 10 µF/10 volts tantale
- 1 Condensateur 10 µF/16 volts tantale
- 1 Condensateur 4700 µF/16 volts tantale
- 1 Condensateur 2200 µF/25 volts tantale
- 1 Fusible 3 A rapide
- 1 Fusible 1,6 A rapide
- 1 Fusible 0,8 A rapide
- 1 Porte-fusible châssis
- 2 Porte-fusibles pour circuit imprimé
- 1 Led rouge
- 1 Led verte
- 1 Radiateur pour le régulateur LM 323 K
- BP1 Bouton poussoir contact repos
- BP2 Bouton poussoir contact travail
- 1 DIN 6 broches 60°
- 1 Prise PERITEL
- 1 Fiche alimentation mâle
- 1 Fiche alimentation femelle
- 1 boîtier
 BROCHAGE PERITEL VUE COTE SOUDURES |  BROCHAGE FICHE DIN MONITOR |

Adrien NOËL , Megahertz (Nov/Déc 1985)
| ★ AMSTRAD CPC ★ A voir aussi sur CPCrulez , les sujets suivants pourront vous intéresser... |
CPCrulez[Content Management System] v8.732-desktop/c Page créée en 857 millisecondes et consultée 1687 foisL'Amstrad CPC est une machine 8 bits à base d'un Z80 à 4MHz. Le premier de la gamme fut le CPC 464 en 1984, équipé d'un lecteur de cassettes intégré il se plaçait en concurrent du Commodore C64 beaucoup plus compliqué à utiliser et plus cher. Ce fut un réel succès et sorti cette même années le CPC 664 équipé d'un lecteur de disquettes trois pouces intégré. Sa vie fut de courte durée puisqu'en 1985 il fut remplacé par le CPC 6128 qui était plus compact, plus soigné et surtout qui avait 128Ko de RAM au lieu de 64Ko. |
|
|